|
2008| 0
|
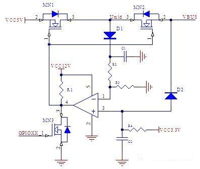
[待整理] 车载ECU中USB接口电路供电保护设计 |
小黑屋|文字版|手机版|DIY编程器网 ( 桂ICP备14005565号-1 )
GMT+8, 2025-12-21 19:12 , 耗时 0.098203 秒, 21 个查询请求 , Gzip 开启.
各位嘉宾言论仅代表个人观点,非属DIY编程器网立场。

桂公网安备 45031202000115号
本站由桂林市临桂区技兴电子商务经营部独家赞助。旨在技术交流,请自觉遵守国家法律法规,一旦发现将做封号删号处理。